陕中医规范〔2023〕15号
第一章 总则
教学质量是高等学校的生命线。建立相对完善、科学合理的各教学环节质量标准是保障和提高教学质量的重要手段。为进一步规范教学过程管理,保证教学质量的不断提高,依据相关制度法规,结合学校工作实际,制定各主要教学环节质量标准。
第二章 理论教学质量标准
一、课堂教学
课堂教学是进行课程理论教学的主要形式,是教学过程的基本环节。
(一)授课教师
1.授课教师必须具有硕士学位或助教以上职称,取得高等学校教师资格证书并通过我校授课教师资格认定及资格认证审核。
2.各门课程的主讲教师应由讲师以上职称或硕士以上学历教师担任,应经过教育教学各个教学环节的严格训练。
3.新进教师必须经过岗前培训且成绩合格,通过教学培训、系统承担过实验/实训、见习课教学任务,最后取得授课教师资格方可承担理论教学。
4.开新课、新开课教师必须先通过由各教学单位组织的试讲,方能承担课堂理论教学任务。试讲应组建评审小组,包括同行教师、校院督导,及相关部门负责同志。
5.教授、副教授职称的教师必须承担本科理论课教学任务。
6.理论及实验(见习)课的授课教师必须使用普通话教学。
(二)备课
备课是重要的教学环节,是圆满完成课堂教学任务的基本保证,是影响教学质量的关键因素。
1.教师备课要充分研究人才培养目标和课程目标达成度,以成果为导向,突出学生中心地位,注重培养学生自主学习能力,增强创新意识,利用形成性评价等手段做好课程及教学的持续改进闭环。
2.备课应根据教学大纲要求和课程教学计划安排,深入钻研教材、广泛参考专业文献,编写教学设计,制作教学课件。
3.备课应按教学大纲要求确定教学内容的重点与难点、深度和广度,并根据学生的专业特点和学习基础将本学科的新成果和发展动态不断充实于教学内容之中。
4.根据各章节教学内容的具体情况,选用有利于增强教学效果的教学方式和方法,有效利用信息化教学手段,力求做到教学内容与方法的优化组合。
5.备课时应根据学生所学专业的培养方案、教学大纲、课程设置、已开课程、相关课程等具体情况,注意本课程与前期后继课程之间的衔接,处理好本课程与其他课程的关系。
6.选定与教材匹配的参考书,拟定好为学生布置的思考与练习题及自学内容。
7.教师上课前必须做好教学设备及教具的准备工作,积极采用多媒体课件等,利用信息化教学手段和技术,探索线上线下相结合的教学新模式。
8.教研室应坚持集体备课制度,注重基础与实践(临床)教研点之间的联合备课,加强集体研究,集思广益,取长补短,共同提高;开展以教育理念更新教学法为主的教学研究工作;随时检查教学进度与教学日历的执行情况。
9.备课强调教师个人钻研,参与集体讨论,鼓励教师形成自己教学的特点和风格。
(三)课堂讲授
课堂讲授是教学的基本形式和中心环节,是提高教学质量的关键。
1.授课教师应以高度的责任感,饱满的精神状态,认真对待每一堂课,教书育人,严格要求学生遵守课堂纪律,组织好课堂教学。
2.课程教学体现“两性一度”,教学设计和教学过程要有高阶性、创新性、挑战度,注重教学设计的理念和学生体验。
3.课堂讲授应根据课程的目的和任务,对教学大纲要求的内容进行科学性、系统性、艺术性讲解。
4.准确把握课程教学的重点、难点和深度、广度,讲课内容重点突出,讲透难点,循序渐进,主次分明,详略得当,知识容量密度适宜,基本理论阐述清楚,深入浅出,通俗易懂,理论联系实际,科研反哺教学。
5.要贯穿“以学生为中心”教育理念。在教学方法上,要采用启发式教学、实践PBL、CBL等教学改革方法,重视对学生能力的培养,注重对学生进行学习方法的指导,积极引导学生思考问题,培养学生的创新意识,鼓励学生发表不同见解,以激励学生的积极性和主动性,体现“合作、探究、互动、评价、持续改进”的教学模式。
6.教师的课堂语言要准确、简练、条理清楚,板书文字要符合规范化要求。
7.重视教学效果的信息反馈,及时在授课中调整讲课的进度与讲授方式,力求使教与学两方面协调沟通,教学相长。
8.按照课程教学计划的要求严格掌握教学进度。
9.课堂理论教学,要求站立讲授;教学场所严禁吸烟,上课期间禁止拨打或接听电话。
10.正确处理教学设计、讲稿与教学课件的关系。教师上课要求采取按讲稿讲授与板书为主线,辅以教学课件或其他教具的授课方式,严禁形式单一的使用多媒体设备进行纯电子讲稿教学。
(四)创新课堂
鼓励教师创新教学方式,改革评价方式,努力打造高质量的创新课堂和一流课程。
二、课堂讨论
课堂讨论是在授课教师指导下,学生通过分组讨论进行探究式学习的教学形式,是课堂讲授的新形式。课堂讨论的目的是巩固加深学生所学内容,启发学生的独立思考、团队协作、创意创新,提高自学能力、综合运用知识能力和口头表达能力。
1.课堂讨论的选题要根据教学内容和要求,选择具有思考性、综合性和理论联系实际的题目,要体现教材的重点与难点、本质内容及内在联系。
2.教师要在讨论前拟定出讨论题目发给学生,周密设计讨论的内容、要求与步骤,针对可能出现的理论化问题,要指导学生按要求认真钻研教材、充分利用教学资源,撰写好讨论发言提纲。
3.讨论要在教师指导下有组织地进行。教师要参加讨论的全过程,要善于抓住关键,及时引导学生围绕主要问题展开讨论,启发学生积极思考,踊跃发言,鼓励学生发表不同的见解,活跃学术氛围。讨论课应采用小班或分组进行,使每个学生都有发言的机会。
4.讨论结束后教师要认真做好总结,要抓住讨论过程中的主要问题、关键性的本质问题以及具有争论的焦点,进行归纳概括并上升到理论。对暂不能得出结论的问题应留给学生作进一步的探讨,并在下一次课堂教学时予以解答。
5.教师应根据每个学生的发言情况、掌握运用知识和分析解决问题的能力评定成绩,作为学生平时成绩或学期成绩的评定依据。
三、辅导答疑
辅导答疑是课堂教学的重要补充。其目的是帮助学生解决学习中的疑难问题,指导学生改进学习方法,启发学生独立思考,根据学生个人的情况,贯彻因材施教的原则。
1.辅导答疑应根据课程教学内容的难易程度来安排,形式可采取课堂统一答疑或者在线交流等,一般在自习课时间进行。教师要针对学生学习中带有共性的问题,面对全班学生集体辅导,也可针对个别学生存在的问题进行个别辅导。
2.辅导答疑一般由主讲教师负责,要认真做好辅导答疑前的准备工作。深入了解学生的学习情况和存在的疑难问题、对教学的意见和要求,有针对性地进行辅导和改进。
3.辅导答疑时教师要有计划地安排质疑,注意启发学生思维,拓展思路,激发学生学习的主动性和积极性。
4.注意记录辅导答疑过程中学生普遍存在的问题,以便积累经验,不断改进本专业课程教学设计。
5.辅导答疑在教学过程中进行,学生自愿参加,考试前一般不组织辅导答疑,严禁辅导答疑时向学生暗示考题和复习提纲。
四、作业批改
批改学生的作业并评定成绩,是检查学生学习情况、发现教学中存在的问题和促进学生努力学习的重要手段之一。
1.所有课程均应布置适量作业(教学大纲有其他说明者除外),作业应有一定的综合分析与应用题目,教师应严格要求学生认真完成作业。
2.教师布置作业后在规定时间之内收齐并登记,对不按时完成作业或草草应付作业的学生要批评教育,不能放任自流。
3.任课教师批改作业要及时、认真、严格,给出写实性评语并按实际完成情况评分,作业分按比例计入学生的平时成绩。
4.教师应对作业批改中发现的共性问题在适当的场合进行讲评。
五、课程总结
课程总结是任课教师在完成一轮教学任务后,对教学过程的自我总结与评价。主要内容包括:
1.检查课程教学任务完成情况。
2.充分利用过程评价、结果评价、增值评价和综合评价,对课程目标达成度进行综合分析。
3.学生过程评价要有充分依据且按要求归档,结合其他评价手段分析学生学习情况及学习成绩、效果、达成度和满意度。
4.分析与总结本次课程教学过程中自己所做的教学改革、考试改革等情况及其效果。
5.提出存在的问题并对下一轮讲课提出改进设想和措施。
6.课程总结随期末教学检查一并交予教育教学质量监控与评价中心。
六、质量标准
1.理论教学质量标准表

2.线上教学质量标准表

第三章 实验(实训)教学质量标准
一、教学准备
1.教学文件齐备。实验(实训)教学大纲、教学计划、实验(实训)教材、讲义(指导书)等资料齐备、规范,实验(实训)教学档案健全。
2.精心备课。按照人才培养目标和课程目标为标准,精心编写实验(实训)课教学设计,详略得当,及时更新实验(实训)教学内容;课时安排合理;重点突出,难点处理得当;要求明确,注意事项清楚。
3.预备实验。实验(实训)仪器设备齐全、完好,配置符合实验要求,实验(实训)材料、药品齐全,管理规范,安全措施到位。新教师及新开实验必须预做实验,并做好预做实验记录。
4.合理划分实验组合。根据实验(实训)要求,合理分组,并将实验(实训)分组情况及预习要求预先通知学生。
5.实验(实训)环境。实验室(实训中心)整洁、卫生,照明、通风、消防设施符合实验要求,安全指导落实到位,规章制度齐全。
二、实验(实训)教学
1.教学态度。认真备课,悉心指导实验,认真指导学生操作,及时指正。正确解释实验现象,耐心回答学生的问题,仔细审核实验数据。实验(实训)中加强巡查,严格要求,注意学生安全。
2.教学内容。实验(实训)内容与教学要求相适应,任务适量。
3.教学水平。概念准确,表述清楚,重点突出,技能娴熟,启发得当。
(1)检查学生实验预习情况,并做好相应记录。
(2)讲清实验(实训)内容,实验(实训)目的、原理、操作要领、注意事项讲解清楚准确。
(3)讲究实验(实训)教学方法。理论联系实际,注重启发性,充分调动学生的学习兴趣;因材施教,注意学生的创新精神和创造能力的培养。
(4)遵守教学纪律。不擅离岗位,随意停课。
三、实验报告
1.每次实验教学后,均布置学生撰写实验报告。实验报告的格式、内容等要求明确。
2.认真批改学生实验报告,批改率100%。
3.准确规范地记载实验成绩。
四、实验(实训)考核
1.考核内容和方式符合教学大纲的要求。实际操作考核要能够测定学生动手能力和操作技能,且有评分标准。
2.成绩评定客观、公正、准确。
3.成绩记载及时。
五、达成度评价
1.实验(实训)效果。学生操作规范,完成实验顺利,效果好。
2.实验报告。原始数据完整,实验报告规范,批阅认真。
3.学生反映。学生对实验(实训)教学有较浓厚的兴趣,整体反映良好。
六、质量标准
实验(实训)教学质量标准表
第四章 见习教学质量标准
一、教学准备
1.各教学单位要编写见习大纲,见习指导要体现教学大纲要求、符合教学规律并有科学性,明确规定见习的具体项目、内容、要求和方法。
2.各教研室要选派教学经验丰富、教学意识强的高年资主治医师或主管护师担任见习带教工作,有条件的教研室,应安排一定数量副高职称教师参与见习带教。
3.带教老师应预先将见习时间、地点、内容通知学生。
二、教师备课
1.在教研室主任或各专业组负责人指导下,教师对每一次见习的教学目的与要求、教学内容及其重点、教学方法、时间安排和讨论总结等共同研究并写出提纲。
2.病例准备:带教教师要预先在见习医院挑选符合教学要求的病人,熟悉病例(含典型病例、非典型病例和鉴别诊断病例)并准备好血常规、影像学、心电图、特殊检查等有关的辅助检查资料。
三、见习教学
(一)见习安排
1.临床见习教学以床边教学为主,床边见习时间不少于课时安排的1/2。
2.为保证质量,每个见习小组学生不超过15人,个别课程(如眼、五官、口腔科等)见习组人数还应适当减少,教师应相对固定负责一个小组的带教,以便于教书育人、因材施教。
(二)见习过程
1.教师带教操作要严谨规范、以身作则,并注重培养学生“三严”(严密的方法、严肃的态度、严格的要求)的科学精神和良好的医德医风。
2.教师要注重培养学生的“三基”(基础理论、基本知识和基本技能)及培养学生提出问题、分析问题、解决问题的临床思维能力和实际操作能力。
3.教师应采用启发式教学法,注重理论联系实际和实事求是的科学作风,要做到把病例特点讲清、重点讲透、难点讲明,有提问、有小测验及总结,并认真记录每个学生见习情况,作为见习考核的依据。
4.见习课师生均要遵守教学纪律,不迟到、不早退、不旷课、中途不离开、不得提前结束见习,对病人要有礼貌,并遵守见习医院的规章制度。带教老师要对学生进行考勤。学生见习缺课超过三分之一者,见习课考核为不合格。
5.见习课师生均要穿白大衣、戴工作帽,遵守疫情防控要求,不留长指甲及胡须,女生长发者必须将工作帽盖住发辫,并携带听诊器等教学及见习用品。
6.学生应做好课前预习,并遵守纪律、尊重教师,认真见习(包括看、听、记、做、问),勤于思考,回答提问。
四、质量标准
见习教学质量标准表
第五章 实习教学质量标准
一、实习准备
1.各教学单位应根据人才培养方案和实习大纲要求,编制实习计划。
2.各实践教学基地接到实习教学任务后,应及时组织人员负责落实毕业实习工作,严格按照实习计划和大纲要求安排好实习学生的学习和生活,做好业务指导。
3.各教学单位要进行实习动员、思想教育和强化训练,明确实习时间、地点、目标、任务、内容及要求,并对学生开展安全教育。
二、实习过程
1.实习学生在毕业实习过程中,必须坚持遵守国家法律法规和实习单位的规章制度,遵守实习纪律,尊重带教教师,虚心学习,积极参加实习单位组织的各项活动和相关的专题学术活动。
2.带教教师应具有较强的教学意识和责任感,言传身教,为人师表,按照实习大纲的要求,切实做好对实习学生业务学习和思想品德的指导,从严要求,保证质量。
3.各临床教学基地要定期安排教学查房、小讲课、病例讨论、专题讲座等教学内容,并做好毕业实习检查、督促、协调工作,及时解决实习过程中出现的问题,加强管理和教育,定期组织考核毕业实习学生的教学质量。
三、实习成绩
1.每一位学生在完成一个教学单元后要进行考核,并给予成绩。
2.学生完成全部实习任务之后,各教学单位要组织学生进行理论及操作考试,并记载成绩。
3.各教学单位对学生实习成绩应进行综合分析和总结,并提出整改意见。
四、质量标准
实习教学质量标准表

第六章 毕业论文(设计)质量标准
一、指导教师
1.毕业论文(设计)指导教师应由有科研经验的中级及以上职称教师担任。聘请校外人员担任指导教师,一般应由具有中级以上职称的技术人员担任,并由教学单位确定专人定期联系、检查,及时协调有关问题。
2.指导教师职责:下达毕业论文(设计)任务书,对毕业论文(设计)提出明确要求;指导学生制定研究计划、查阅文献资料、研究方法以及仪器设备的正确使用;定期检查学生论文进展情况,做好指导记录;审阅论文初稿或检验设计(实验)结果,提出修改意见。
3.各教学单位应在学生开始毕业论文(设计)前确定毕业论文(设计)的课题、计划和要求,落实指导教师。
二、内容要求
1.毕业论文选题内容原则上不超出本专业范围,并能体现对本专业所学知识的综合运用。选题难度适中,应具有理论意义或实际价值,能较好地反映出本科学生具有从事本专业专门技术工作及科学研究工作的初步能力。
2.毕业论文要论点明确,论据充分,设计科学,说理清楚;结构严谨,层次分明,文理通顺;引用数据、资料真实可靠;理论联系实际,有自己的见解或心得;书写规范。
3.毕业论文的写作格式参照有关标准,一般包括题目、关键词、摘要、正文、参考文献五部分。
4.毕业论文不得抄袭、伪造、编造数据,若有以上作假行为者,论文一律按不合格对待,要求在一个月内重写,重写后仍不合格或继续作弊者按不合格对待。
三、过程要求
完成本科毕业论文(设计)一般要经过选题、收集资料、开题报告、进行科学实验、编写论文提纲、撰写初稿、修改定稿、论文(设计)答辩等几个阶段。其间,指导教师要与学生经常进行交流,逐个阶段地对学生进行论文写作的基础性训练,使学生掌握学术论文写作的基本方法,培养其学术研究的素养,进行创新能力的训练。
(一)选题
1.毕业论文(设计)选题要充分体现专业人才培养目标的要求,根据所学专业进行选题。题目要有一定的研究价值和现实意义,有一定的开拓性和创新性。允许在相近专业或学科选题,提倡不同专业领域、不同学科互相合作,进一步加强、巩固和深化学生所学专业知识,使学生得到全面发展。
2.毕业论文(设计)选题要按照各教学单位对于毕业论文(设计)选题的基本要求进行,一般应由各教学单位组织教研室确定指导教师,填写《本科毕业论文(设计)题目审核表》(参考教务处相关要求和表格),经教学单位毕业论文(设计)工作领导小组认可后,拟定备选题目一览表,组织学生报名、选题,并为学生介绍指导教师及研究内容。学生自报题目也要填写《本科毕业论文(设计)题目审核表》,经过教学单位毕业论文(设计)工作领导小组批准。
3.选题实行教师指导与学生自选相结合的方式,由教研室负责协调工作。自选课题的学生必须是科研基础较好的学生。选题应注意题目的不断更新与类型的多样化,同一专业相继年届毕业论文(设计)的选题,每年的更新率应不低于70%。
4.选题要避免盲目性和随意性,充分考虑学生的专业基础和实际水平,题目应大小适中、难易适度,应是学生在短期内经过努力能基本完成或易于独立地取得阶段性成果的课题。
5.学生应在指导教师指导下独立撰写论文(进行设计)。选题原则上每生一题,文科各专业一律实行一人一题。工科专业所选题目如需由两人或两人以上合作课题的,必须由指导教师提出,经教学单位毕业论文(设计)工作领导小组批准,且毕业论文要分开写,要明确每个学生独立完成的任务,论文撰写时,要标明本人在课题研究中所负责研究的内容及其在整个课题中所占的分量,原则上论文的内容交叉覆盖部分不得超过50%,确保每名学生都能受到较全面的训练。确定选题后,学生要填报《本科毕业论文(设计)选题审批表》。
(二)开题报告
学生选定题目后,由指导教师为主拟定毕业论文(设计)任务,学生在领会题目的基础上,进一步了解任务的范围及涉及的素材,编写毕业论文(设计)工作计划,列出完成毕业论文(设计)任务所采取的方案与步骤,认真填写开题报告。毕业论文(设计)涵盖内容可参照以下类别划分:
1.临床研究类毕业论文
明确课题的任务和目标、收集素材方法、了解现状,初步确定完成论文的思路及方案。
2.实验研究类课题
明确课题的来源、具体任务与目标、国内外相关的研究现状及其评述;研究重点,实验内容、实验原理及实验方案。
3.工程设计类课题
明确设计具体任务、设计原始条件及主要技术指标;设计方案的形成(比较与论证)。
4.文科类毕业论文
明确课题的任务、方向、研究范围和目标、查阅文献、收集资料并整理分析,了解相关的研究历史和研究现状,初步确定论文研究思路。
(三)资料收集与科学实验
收集丰富的资料是写出高质量论文的基础,这就要求学生在毕业论文写作前广泛收集与论文有关的资料,了解学术理论界对此类问题的研究程度,避免低水平重复基础性工作,避免侵犯别人的知识产权。
指导教师在学生收集资料和科学实验的过程中应多加指导,使学生掌握各种收集资料和科学实验的方法,为学生提供必要的参考书目和实验条件。
(四)编写提纲和撰写论文
各教学单位要根据自己专业的特点制定关于提纲和论文撰写的时间安排和各环节的具体要求,指导教师要规定时间与学生见面,对其论文(设计)进行指导。
学生如不按照学校的要求逐个环节撰写论文,不得参加论文答辩,不能获得相应学分。
(五)论文(设计)答辩
1.毕业论文(设计)完成后,应在规定时间内进行答辩,各院(系部)要组成论文答辩小组,由5~7名中级以上职称、相近专业的教师组成。答辩小组组长一般由具有副高以上职称的人员担任。
2.答辩小组组长负责对提交本小组的论文(设计)分别拟定2~4个答辩题目。答辩的重点在于审查毕业论文(设计)的真实性和创新性,检查学生是否掌握了本专业的基础知识。
3.答辩时,学生先作8~10分钟的论文自述报告,要求简明扼要,重点突出。然后,主答辩教师将预先拟定的答辩题目交给学生,学生略作思考后当场回答。主答辩教师根据毕业论文(设计)本身的写作水平和答辩情况,对答辩者作口头总结,对毕业论文(设计)作实事求是的评价。毕业论文(设计)答辩时间一般为30分钟左右。
4.每一位学生答辩结束后,答辩小组应及时进行合议,根据学生的论文质量和答辩情况依据适当的评分标准给出论文答辩成绩和评语。对成绩的审定,答辩小组应本着公正的原则,从严掌握,保证论文质量。优秀论文一般不超过本届学生论文(设计)数的10%~15%。对优秀和不合格的论文(设计)必须写出具体理由,其他等级的可简要评语。参加答辩的成员均须签名。
(六)总结与归档
各教学单位要做好毕业论文(设计)的总结工作,总结内容包括:毕业论文(设计)基本情况(选题情况、任务书完成情况、开题情况、指导情况、过程检查情况、成果、成绩评定、主要工作经验、突出的导师及学生情况等)、本单位论文工作存在的主要问题,提高论文质量有显著效果的做法,对论文工作的意见和建议等。
各教学单位应做好毕业论文(设计)纸质、电子资料的收集和整理工作,并按专业归档。学生毕业论文(设计)手册及相关图纸、软件、硬件成果等资料由教学单位统一保存。校级优秀毕业论文(设计)和各教学单位过程管理材料由学校保存。
四、质量标准
本科毕业论文(设计)质量标准

第七章 考试质量标准
一 、考试命题
1.考试命题由教务处组织各教学单位实施,根据各专业实际情况,采用多种命题方式,包括教考分离、题库抽题、自主命题、校外试题等。命题时同时出难易相当的两套试题,两套试题必须基本等效,由教务处抽取一套试题用于正考,另一套用于备用或补考,与往年试题相比,重复率不得高于30%。学校鼓励教学单位建立符合专业特点的试题库。
2.凡使用统一教学大纲在不同专业、班级开设同一门课程的考试,原则上应使用同一套试题,命题必须依据该课程相应教学大纲的要求制定,以全面测量学生是否具备相应的知识与能力。试题的覆盖面要广,题目类型多样,应有一定的难易度和区分度,努力克服命题的主观随意性,确保命题的客观性,保证试题的信度和效度。
二、试卷评阅
(一)试卷评阅工作的组织及方式
试卷评阅方式分为集体人工评阅、网络评阅、光标阅读机评阅等,无论采用何种方式,务必要做到“教阅分离”。试卷评阅工作由教研室负责组织,三人以上(含)的教研室由教研室主任组织试卷评阅;三人以下的教研室的评阅方式由学院、系、部指定。试卷评阅应根据经教研室审核的试卷参考答案和评分标准进行。试卷的评阅原则上应在考试后7天内完成(包括试卷自查、试卷分析和成绩网上登录)。
(二)人工评阅的阅卷要求
答题纸、主观卡采用人工评阅的形式,阅卷要求如下:
1.教师在批改试卷时应本着严肃认真的态度,严格按照试卷的评分标准,客观、公正,不得出现无故提高或降低学生成绩的情况,累加总分应准确无误。
2.评卷一律使用红色字迹的签字笔,记分数字必须工整、清晰、规范,分数一经评定,不得随意更改,若因误评或漏评确需更改时,评卷教师需在改动处签全名。
3.阅卷结束后,任课教师要认真复查,核实无误,避免漏判、错判、漏登等。
4.试卷批改标记的具体要求
(1)每道小题的批改:答案完全正确的打钩(√),完全错的打叉(×),否则打半勾;答案有错误的部分用下划线标出,不完整的用省略号标出;对于全题未答、答案完全错的、部分错的或不完整的小题,用阿拉伯数字在该小题右侧记负分。
(2)所有大题均在题干左侧标出正分,并加以圆圈,表示该大题所得分数;问答、简答题的小题还需在题目左侧标出正分,表示该小题所得分数。
(3)对于在批改试卷中的误笔(包括分数改动),应在其错误处打双横杠后改正,并在其下方签改判教师的全名;
5.保持试卷的整洁,不得在试卷上出现与试卷批改无关的字迹。
三、试卷装订及存档规范
试卷分为答题纸和机读卡、答题卡,装订或存档方法各有不同。
(一)采用答题纸的试卷装订方法
1.正常期末考试试卷以行政班为单位分班分课程进行装订,采用开卷或闭卷考试形式的公共选修课的试卷以教学班为单位进行装订,装订顺序为:
(1)试卷装订封面;
(2)学生成绩表;
(3)试卷分析表;
(4)参考答案与评分标准;
(5)考场记录;
(6)空白试题;
(7)按《学生成绩表》顺序整理的答题纸。
如有免修者,将免修通知单代替试卷进行装订。
如试卷超过80份,装订不便的,可以学生成绩表的整页(一页或多页)名单为单位分开装订,试卷封面上注明“(卷一)”或“(卷二)”字样。
2.每学期的重修试卷按照学期、课程单独进行装订,装订顺序为:
(1)试卷装订封面;
(2)参考答案与评分标准;
(3)空白试题;
(4)按行政班号从低年级到高年级的顺序整理答题纸。
3.每学期的补考试卷由各教学单位负责按照学期(不分课程)单独进行装订,装订顺序为:
(1)试卷装订封面(不填写课程);
(2)学生成绩表;
(3)参考答案与评分标准;
(4)一门课程的空白试题;
(5)该门课程按照《学生成绩表》的顺序整理的答题纸;
(6)重复4、5项内容。
课程顺序也应与《学生成绩表》的顺序一致。
补考试卷原则上一学期装订一本,如确因数量较多装订不便的,可以一个或多个课程为单位分开装订,试卷封面上注明“(卷一)”或“(卷二)”字样。
(二)采用机读卡或答题卡的试卷存档方法
采用答题卡的试卷可无须装订,但应分班分课程将如下材料整齐对折后装入专用答题卡袋存档:
1.学生成绩表;
2.试卷分析表;
3.参考答案与评分标准;
4.考场记录;
5.机读卡阅卷记录单(表格编号:126);
6.教务处打印并盖章的机读卡成绩单;
7.空白试题;
8.按《学生成绩表》顺序整理的客观答题卡;
9.按《学生成绩表》顺序整理的主观答题卡。
如有免修者,将免修通知单代替客观答题卡进行存档。如材料较多,可将1-7项材料和第8、9项材料分开装袋,两个袋子在课程名称后注明“(袋一)”或“(袋二)”字样。
(三)无纸化考试存档方法
采用计算机化考试或电子答卷的无需装订纸质试卷。试卷将全部电子化,在服务器妥善保存,可供管理人员调阅查看。
(四)过程评价要求
1.过程评价的原始记录材料
(1)平时作业材料:命题作业、小论文、研究报告等;
(2)实践教学记录:教学过程记录、实验报告、实践报告、反馈意见等;
(3)课堂评价记录:如课堂提问、课堂讨论、学习笔记等;
(4)专题讨论纪要:过程记录、反馈意见等;
(5)阶段测验材料:平台测试截图、测试纸或评价表、反馈意见等;
(6)小组学习记录:学习时间、地点、内容、学习方式、参与者、学习效果、存在问题等的记录,以及学生学习小结、教师评价反馈等;
(7)自主学习记录:学习时间、方式、内容、知识掌握程度、对重点、难点的理解等,教师根据学习记录做出的评价等;
(8)其他形式的考核记录。
2.成绩评定的依据及原始成绩单。
3.课程考核方式改革总结材料。
四、试卷的分析和反馈
(一)每学期末阅卷工作结束后,任课教师应对试卷进行分析,填写《试卷分析表》,并重点完成如下工作:
1.试题有无内容或形式上的错误。
2.考试信度与效度、试题难度和区分度的评价。
3.学生对课程重点、难点的掌握程度。
(1)重点及难点的掌握情况,是否有欠缺?原因是什么?
(2)错误率较高的试题分析(出错原因,教学形式方法上的失误和学生方面的因素)。
(二)每学期开学前,应对上学期的试卷以教研室为单位召开试卷分析及反馈工作会议,针对试卷分析中出现的问题提出教学方式、教学侧重点的改进措施,重点如下:
1.参考试卷分析中发现的问题,对课程教学情况进行总结和今后教学内容和教学方法的改进措施。
如对于学生错误率较高的试题、普遍未掌握的难点及重点,及时进行分章节学时数分配上的调整及教学内容和教学方法上的改进。
2.参考试卷分析中发现的问题,提高今后命题质量的措施。
例如命题过程中,注意基础题与发挥题在试卷中所占的比例,通过变换题型来考核本课程的重点和难点。
3.改进平时成绩依据的措施。
改进平时成绩的依据,应保证平时成绩获得的依据科学、准确,能够反映学生在教学过程中的表现。
试卷分析及反馈工作会议结束后应及时将会议记录交所在单位。
五、质量标准
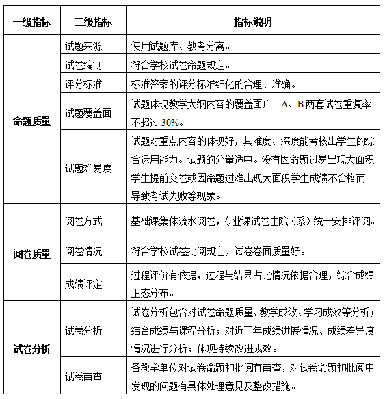
考试质量标准表

第八章 附则
1.各教学单位应在遵循以上各项标准的前提下,制定符合本单位教学实际的各教学环节质量标准。
2.本标准由教育教学质量监控与评价中心负责解释。
3.本标准自2023年10月16日起施行。原《陕西中医药大学各主要教学环节质量标准》(陕中大高教办〔2017〕7号)文件同时废止。